公司简介
—————  Company Profile  —————

  河南清水源科技股份有限公司成立于1995年,公司秉承“做有益社会、服务全球的百年企业”的核心理念,“围绕以水为核心的环保产业链的发展”为战略目标,业务实现环保领域多方位覆盖。2015年4月23日,公司在深圳证券交易所创业板成功挂牌上市。为优化公司组织架构,提高公司经营管理效率,提升公司的市场竞争能力,适应公司未来业务发展及资产整合需要,2018年5月,河南清水源科技股份有限公司将所拥有的核心水处理剂业务剥离划转成立全资子公司——澳门新莆·京游戏app大厅官方版下载-(中国)有限公司官网 。
  澳门新莆·京游戏app大厅官方版下载-(中国)有限公司官网 水处理剂产品的生产、研发能力位居行业前列,产品包括阻垢剂、分散剂、阻垢缓蚀剂、杀菌防腐剂、金属离子螯合剂、日化助剂、纺织印染助剂、造纸助剂等。工业水处理系统的设计、维护、托管运营也不断拓展。
  澳门新莆·京游戏app大厅官方版下载-(中国)有限公司官网 科研基础设施完善,具有完整的科研开发、设计、生产配套体系。公司拥有经河南省科学技术厅认定的“河南省水处理剂工程技术研究中心”...

产品中心
—————  Product Center  —————
有机膦酸
冷却水系统、输油管线及锅炉的防垢,可作为高硬度,高矿化度等水质的恶劣的油管线的阻垢剂。
  有机膦酸盐
冷却水系统、输油管线及锅炉的防垢,可作为高硬度,高矿化度等水质的恶劣的油管线的阻垢剂。
  有机高分子聚合物
主要用于石化、电力、化肥、钢铁等行业敞工式循环冷却水系统中作阻垢分散剂,以及锅炉炉内处理,作阻垢分散剂用。
  缓蚀剂
可提高该水质稳定剂配方的缓蚀效果,BTA和多种阻垢分散剂复配使用,尤其在密闭循环冷却水系统中缓蚀更佳。
 
杀菌灭藻剂/粘泥剥离剂
广泛应用于工业循环冷却水处理、无公害农药、游泳池水质处理、饮用水处理、工业漂白、公共场所及家庭消毒。
  亚磷酸
亚磷酸用作还原剂和农药中间体。用于制造尼龙增白剂、塑料稳定剂、合成纤维、二盐基亚磷酸铅、草甘膦...
 






新闻中心
—————  News centers  —————
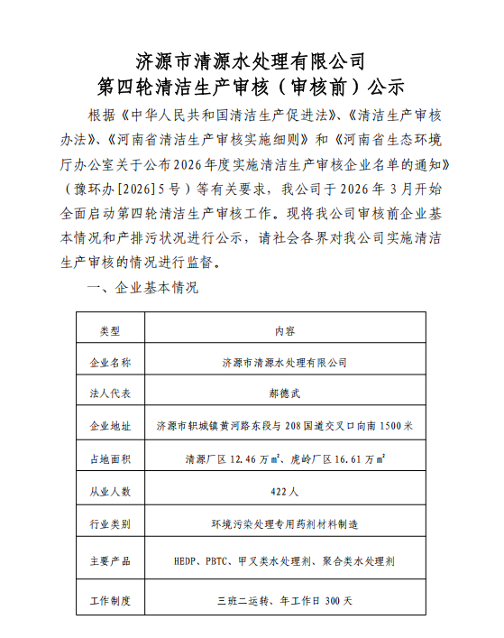
  • 澳门新莆·京游戏app大厅官方版下载-(中国)有限公司官网 第四轮清洁生产审核(审核前)公示
    发布日期:2026-03-03
  • 清水源: 擘画新蓝图 奋进新征程 展现新作为 聚力谱写集团高···
    发布日期:2026-03-03
    奋楫扬帆谋新篇,勇毅前行向未来。3 月 1 日,集团 2026 年工作大会隆重召开。集团董事、高管、集团本部全体···
  • 澳门新莆·京游戏app大厅官方版下载-(中国)有限公司官网 2025年危险废物产生情况统计表(2···
    发布日期:2026-01-04
  • 中原博士论坛专家走进清水源 共探产学研合作新路径
    发布日期:2025-09-02
    8月30日,中原博士论坛秘书长许远峰,省能源集团博士张鲁湘,中原博士论坛智库专家、博士李香武,河南大学科学技术研···